项城市东环路暨沙颍河大桥建设工程
环境影响评价第二次公示
《项城市东环路暨沙颍河大桥建设工程环境影响报告书》目前已基本编制完成,按照环发2006【28号】《环境影响评价公众参与暂行办法》的有关规定,对该项目环境影响评价的主要内容、评价结论等进行第二次公告,以便征求广大公众的意见和建议。公告内容如下:
一、项目简介
项城市东环路暨沙颍河大桥建设工程位于市产业集聚区东部郑郭镇境内,沙颍河沿岸。项目分两期实施,一期工程起点位于省道S238线和南环路交叉口,向北跨沙颍河,设置沙颍河大桥,然后与省道S102线连接;二期终点设置单喇叭互通与宁洛高速公路相连接。
本次评价对象为其一期工程,项目总投资11605.48万元,路线总长约1902m,共设S102平面交叉1处、涵洞2道、大桥一座/526m、小桥一座/31m,桥梁宽度28m,路基宽度同桥梁宽度。该项目按双向6车道二级公路标准建设,设计速度60公里/小时,桥涵设计荷载为公路-I级,航道通航标准为内河IV级。
二、项目对环境可能造成的影响
本项目对环境的影响主要包括对大气环境、水环境、声环境以及生态环境的影响,现列表1分析如下:

三、项目主要污染防治措施
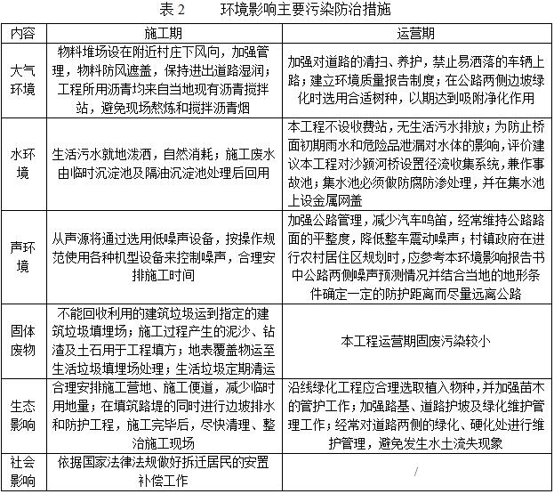
针对上述环境问题,评价单位提出了对应的减缓措施和对策,详见下表2所示。

四、环境影响评价结论
本工程的建设符合项城市相关规划,对促进地区经济发展有一定的促进作用。工程建设的同时也会对周围环境带来影响,但在采取相应措施后,工程对周围的不利影响可以得到减轻或消除,工程建设带来的不利影响可为环境所接受。
综上所述,拟建工程不存在重大的环境制约因素,在严格执行工程环保措施,切实落实环保“三同时”制度的前提下,从环境保护的角度出发,本工程建设是可行的。
五、征求公众意见的范围和主要事项
范围:受项目直接影响或间接影响的单位和个人以及关注该项目的单位和个人。
主要事项:对本工程建设的意见和建议;对本报告提出的环境保护对策及环境影响评价结论的意见和建议;如需了解报告书的详细内容,可到项城市交通局索取。
六、起止时间和联系方式
